|
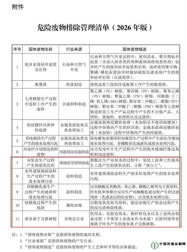
为完善危险废物鉴别制度,推进分级分类管理,生态环境部日前发布《危险废物排除管理清单(2026年版)》(以下简称《清单》),提出符合《清单》要求的固体废物不属于危险废物。 记者注意到,《清单》在2024年征求意见稿的基础上进行调整并正式发布,在2021年版提出的6种固体废物基础上,新增5种固体废物,包括“废白土”(即双氧水生产过程产生的废氧化铝)、水性建筑墙面涂料生产过程产生的废水处理污泥等。
据了解,根据《国家危险废物名录(2025年版)》,列入名录的固体废物属于危险废物,应按照危险废物相关制度要求管理。名录在附录中同时列出了《危险废物豁免管理清单》,列入豁免管理清单的固体废物在某些特定条件下可豁免不按照危险废物管理,但并不改变其危险废物属性。而列入本《清单》的固体废物不属于危险废物,按照一般工业固体废物相关制度要求管理。 《清单》自发布之日起施行,《危险废物排除管理清单(2021年版)》同时废止,《清单》将根据实际情况实行动态调整。 |


















京公网安备11010502056702号
